近日,上海土地交易市场发布今年第三批次商品住房用地出让公告,出让规则出现明显变化。
1、取消商品住房用地溢价率10%的上限要求,并按“价高者得”的原则确定竞得人。
2、地块文件中关于“房地联动价”部分消失。
3、取消“高品质建设”竞报,改为直接约定。
2024年5月27日,上海发布的新“沪九条”中曾明确要求优化土地和住房供应。充分发挥城市总规的统领作用,合理把握区域规划时序和开发节奏、结构,着力提升土地资源配置效率,根据区域基础设施、公共配套、产业发展、市场需求等,实现高质量精准供地。
我们认为,此次对上海土拍规则的调整一方面是响应新“沪九条”的要求,另外一方面也是让价格回归市场,适应房地产市场供求关系的新变化,满足人民群众对优质住房的新期待。

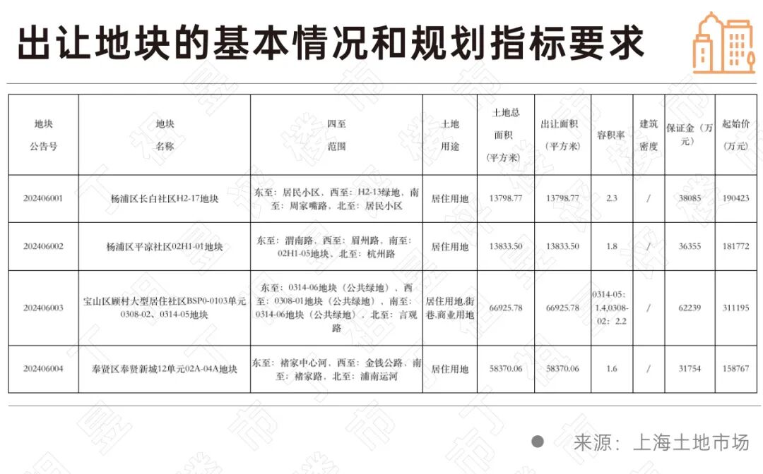
6月7日上海土地市场发布上海市国有建设用地使用权出让公告(沪告字[2024]第060号)。这是今年第三批次商品住房用地出让公告,涉及杨浦区、宝山区、奉贤区3个地区共计4幅地块,出让总面积约15.29公顷,起始总价84.21亿元
这是新“沪九条”出台后的首批土地出让,从出让公告来看,本次土拍规则出现明显变化。
第一,自本批次起,取消商品住房用地溢价率10%的上限要求,成交地价由市场化竞价确定,并按“价高者得”的原则确定竞得人。
据了解,上海如今的土拍溢价率上限的规定源自2021年,当年4月,上海对土拍竞价出台措施,在为每宗土地设置起始价的同时,还设置中止价和最高报价,最高报价一般限定为起始价的110%,即溢价率上限为10%。
从此次发布的4幅地块的基本情况和规划指标要求来看,表格内地块起始价后,已经没有了前几批次出现过的“最高限价”。

同时,在出让需知中,明确了此次国有建设用地使用权挂牌出让遵循公开、公平、公正和诚实信用原则,并按“价高者得”的原则确定竞得人。
这意味着,上海土地市场在经历三年限价后,终于回归“价高者得”的市场逻辑。

第二,在本次地块出让文件中,未见“房地联动价”部分内容。
在以往地块出让文件中设有“理性竞价承诺书”,内容涉及“出让地块房地联动的房价”部分。而此次发布的4幅地块出让文件中,未见“房地联动价”部分内容。
据了解,自2021年上海一批次集中供地以来,上海的新房联动价,已经实行3年多。此次“房地联动价”的放开,或在一定程度上将新房市场定价权逐步交还市场。这对于部分限价房源有一定的利好作用,但同时也需要注意的是,取消房地产联动价,不仅仅取消了向上的限制,也带来了向下的可能。
由于目前上海新房仍然需集中过会后入市,对于拿地房企来说,虽然取消了土拍溢价率上限、放开了房地联动价,但仍需关注整体去化及盈利空间。

第三,本次土拍取消“高品质建设”竞报,改为直接约定。
在这之前,上海土拍主要通过报价、竞价、竞报“高品质建设”、摇号规则确定竞得人。此次挂牌的4幅地块不仅取消了溢价率上限,同样也取消了竞报“高品质建设”环境,改为直接按地块预合同的相关条款约定,从本批次挂牌的4幅地块来看,目前保障房比例已回归5%。

从2024年至今的上海土拍情况来看,上海当前的土拍市场冷热不均,市场分化明显。
上海2024年一批次首轮土拍共挂牌5宗地块,在优质地块的助力下,本轮集中土拍热度创下2021年开启集中土拍以来的热度新高,5宗地块,除宝山顾村地块中溢价成交外,其余4宗均封顶摇号成交,整体溢价率增至9.07%。
随后,在上海完成2024年一批次第一轮土拍的当天,上海土地市场网挂出上海2024年一批次第二轮土拍的6宗地块,这6宗地块的中小套型标准均发生变化,统一调整为“多层不大于100平方米、小高层不大于110平方米、高层不大于120平方米”,同时也调整了中小户型的比例,突破了“7090”的限制。
但最终受“小阳春”缺席的影响,上海2024年一批次第二轮土拍整体溢价率降至5.8%,较一批次首轮下降了3.2个百分点,6宗地中,有3宗封顶摇号、1宗溢价、2宗底价。
上海2024年第二批次土拍平均溢价率6.8%,较第一批次第二轮有所提升,4幅地块中有2幅封顶,1幅溢价、1幅底价,热点地块与非热点地块热度差距仍然明显。

不仅仅是2024年,近年来,上海土拍市场一直延续分化行情,核心热点地块受多家房企争抢,非热点地块基本以底价成交。
从历次土拍结果来看,热点地块基本具备区位优异、盈利空间较大、配套完善、周边供应较少等至少一个或多个优势。
此次土拍取消溢价率上限后,原先热门地块摇号捡漏的机会几乎没有了,且高溢价风险需自行承担。同时,虽然“房地联动价”已放开,但对企业来说也不是想卖什么价格就能卖什么价格,一方面售价还须向房屋行政主管部门办理销售方案和“一房一价”备案,另一方面,在当前整体市场承压的背景下,购房者们也会对市场上的不同项目有着不同的定价。
因此,我们认为,调整后的土拍新规对拿地企业的综合实力提出了一定的考验。

2024年5月27日,市住房城乡建设管理委、市房屋管理局、市规划资源局、市税务局等四部门联合印发《关于优化本市房地产市场平稳健康发展政策措施的通知》(简称:新“沪九条”),此次土拍是新“沪九条”出台后的首批土地出让。
从新“沪九条”的内容来看,要求优化土地和住房供应。充分发挥城市总规的统领作用,合理把握区域规划时序和开发节奏、结构,着力提升土地资源配置效率,根据区域基础设施、公共配套、产业发展、市场需求等,实现高质量精准供地。完善房地联动机制,差异化调整优化中小套型住房面积标准和比例要求,支持区域统筹、总体平衡,更好促进区域人口、土地、住房协调发展。
此次土拍对溢价率上限、放开房地联动价等内容的调整,与新“沪九条”内容一脉相承,目的还是为了进一步提升土地资源市场化配置效率。
上海市规划资源局资源利用处相关负责人表示,上海高度重视做好住宅用地供应工作,充分发挥城市总体规划统领作用,主动适应房地产市场供求关系的新变化、人民群众对优质住房的新期待,统筹新增住宅用地供应和存量用地盘活利用,充分保障住房建设需求,稳定市场预期,维护房地产市场平稳健康发展。
据介绍,在出让前,规划资源、住建、房管、发改、财政、金融等部门建立综合会商机制,合理设定出让起始价格,对市场热度较高的特定区域地块可经决策采取差别化调控措施,在溢价率超过一定限度后转入摇号环节,引导市场主体理性竞价。
在出让条件确定阶段,市级部门通过综合评估和会商机制,根据地块区位条件、市场需求等方面情况,差异化确定高品质建设要求,将需要落实的绿色建筑、超低能耗建筑、装配式建筑、可再生能源、BIM技术应用等要求作为出让条件纳入土地出让合同,要求房地产开发企业优化产品,提升住宅建设品质。

从上海此次第三批次商品住房用地出让公告及出让规则的变化可以看到,其核心仍是回归市场合理价格,并引导市场主体理性竞价,提升土地资源市场化配置效率。
一方面是对过去市场过热时期出台的政策进行优化,另一方面,也会对市场热度较高区域进行差别化调整,这也有助于促进优质地块的成交。
对于房企来说,未来成本管控能力,价格预期、市场研判能力显得更为重要。





