01
地铁大洗牌
2023年已经收官,遵循惯例,来梳理一下过去一年各地铁城市的轨道交通里程变化与排名变化。
首先,地铁十强城市阵容与排名,均发生了很大变化。
2022年末地铁十强城市分别是:
上海、北京、广州、深圳、成都、杭州、重庆、武汉、南京、青岛。
到2023年年末地铁十强城市名单与排序变更为:
北京、上海、广州、深圳、成都、重庆、杭州、武汉、南京、郑州。
第四,十强城市中,除了上海、杭州外,地铁里程均有增加。
随着地铁进入存量时代,2023年,没有新晋的地铁城市。内地拥有地铁的城市数量维持不变。
省会与首府城市中,尚未开通地铁的城市包括银川、拉萨、海口、西宁四个。
地铁城市中,2023年新开通线路或增加里程的城市有23个,这也带来了新一轮地铁大洗牌。

第一,郑州地铁大爆发,增量第一,一年增加了112公里里程。
9月郑州地铁3号线二期与10号线一期开通运营,12月份12号线一期开通运营。
沈阳开通了2号线南延线、4号线一期。大连开通了地铁5号线。哈尔滨与长春,则增加了几个站点。
重庆地铁首次突破500公里。郑州、天津突破300公里,合肥突破200公里,贵阳突破100公里。
02
谁是地铁开通最多的省
江苏目前坐拥6个地铁城市,分别是南京、苏州、无锡、常州、徐州、南通,是全国拥有地铁城市数量最多的省。江苏十三太保,近一半是地铁城市。
其次才是广东,广东有4个城市开通地铁,分别是广州、深圳、佛山、东莞。
浙江3座,分别是杭州、宁波、绍兴,温州开通的是市域快轨。
有两个城市开通地铁的省份包括福建(福州、厦门)、河南(郑州、洛阳)、辽宁(沈阳、大连)、山东(青岛、济南)。其他拥有地铁的省份只有1座地铁城市,基本都是省会城市。
随着地铁门槛抬高,地铁审核条件越发严格,中国地铁城市的格局,基本已经定型。
申报建设地铁的城市一般公共财政预算收入应在300亿元以上,地区生产总值在3000亿元以上,市区常住人口在300万人以上。引导轻轨有序发展,申报建设轻轨的城市一般公共财政预算收入应在150亿元以上,地区生产总值在1500亿元以上,市区常住人口在150万人以上。拟建地铁、轻轨线路初期客运强度分别不低于每日每公里0.7万人次、0.4万人次,远期客流规模分别达到单向高峰小时3万人次以上、1万人次以上。
来源:国务院官网
也即,申报地铁的城市,需要同时符合GDP在3000亿以上,财政收入在300亿以上,市区常住人口在300万以上,初期客运强度不低于0.7万人次,远期客流规模单项高峰小时3万人次以上。
此外,根据去年潍坊市交通运输局针对市民问题的回复中,还可以了解到,当下国家发改委仍不受理一般地级市首轮建设规划。
也就是说,现在还没开通地铁和在建地铁的城市,往后很难再有机会申报。
之所以收紧地铁申报门槛,是因为地铁建造与运营里程成本太高,不是谁都能承担得起,此前很多城市为了面子,举债修建地铁,导致地方债高企。
据发改委相关负责人此前透露,建造地铁,平均每公里费用约7亿元。
具体来看,南京地铁2号线一期(地下为主),全长25.14km,总造价128.35亿,每公里5.10亿元。
杭州地铁1号线(以地下为主),全长47.97km,总造价236.42亿,每公里4.92亿元。
北京地铁16号线(全地下线),全长49.8km,概算总投资600亿,每公里12亿元。
成都轨交四期规划中,18号线三期每公里建造费用高达10.26亿元,8号线二期也接近10亿元/公里。
官方披露的数据显示,2019年全国轨道交通企业运营成本(不含大修更新)的中位数为1126.15万元/公里,进入大修更新期的北上广深等轨道交通企业运营成本超过1500万元/公里。
高昂的运营成本,让绝大多数城市只能依靠政府补贴才能运转。
数据显示,去年披露财报数据的32个城市中,扣除政府补贴,只有武汉、深圳、济南、上海、常州5个城市的地铁利润为正,其余均亏损。
基于这种背景,地铁申报设置了GDP、市区人口、财政收入、运营强度等硬性指标。
很多人可能好奇,为何地铁亏损如此严重,还不但批复新的地铁规划?今年国家发改委就批复了深圳、北京、绍兴、常州的新一轮地铁规划。
原因在于,地铁本身不赚钱,但它带来了民生便利,提升了流动效率,这其中产生的经济效益早就填补了地铁本身的亏损。
换句话说,只要地铁产生的经济效益能弥补地铁本身的亏损,对于能够负担得起的大城市来说,多多益善。
而要能够产生如此大的经济效益,必须要有一定的市区人口规模才行。要负担得起,必须经济和财政收入达到一定规模才行。
03
还有哪些城市能够开通地铁
尽管地铁门槛抬高,尤其是增加了地铁运行强调指标,让很多城市理论上失去了申报资格。
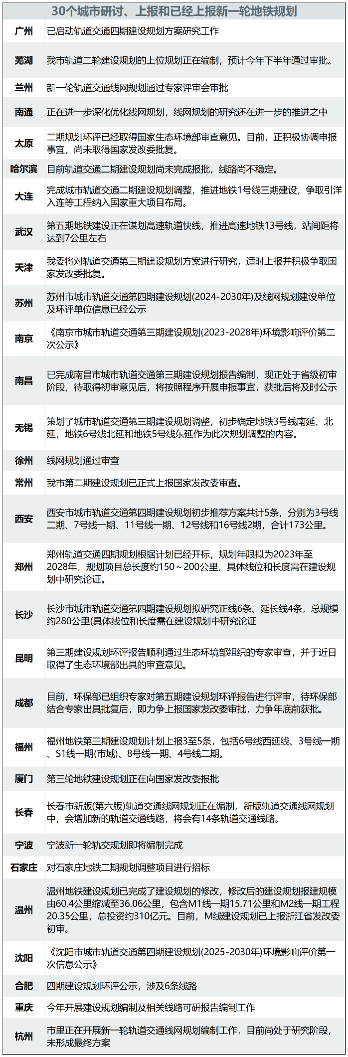
我在去年八月份梳理过一份各城市新一期轨交规划进度名单,有30个城市仍在争抢申报新一期规划,包括:
广州、芜湖、兰州、南通、太原、哈尔滨、大连、武汉、天津、苏州、南京、南昌、无锡、徐州、常州、西安、郑州、长沙、昆明、成都、福州、厦门、长春、宁波、石家庄、温州、沈阳、合肥、重庆、杭州。

而如果按照地铁运行强度来看,理论上能有资格的,并不多。
按照初期客运强调0.7万人次每日每公里,目前只有广州、深圳、西安、上海、长沙、北京、成都、沈阳、哈尔滨、兰州、武汉、南昌、南宁、重庆能够达标。

但从绍兴、常州获批新一轮地铁规划来看,这个硬性指标的要求,执行度并不严格。
不然强度只有0.31、0.33的绍兴、常州岂能获批。
当然,从批复情况来看,目前国家发改委批复的新一轮地铁规划,都是在地铁存量城市中诞生,而没有地铁新秀诞生。
这也意味着,往后想要靠自身实力申报的城市,地体梦基本碎了,比如一直怀揣着梦想的泉州、烟台等城市。
当然,有些城市虽然自身靠不住,但得益于地势,也有通地铁的可能。
今年6月,长株潭城际轨道交通西环线开通,湘潭、株洲进入了地铁时代。
而深圳通往惠州的地铁,原本已经搁浅,但因为近期深圳都市圈批复,又让惠州燃起了希望。因为在规划中提到:
联动惠州等地建设便捷高效的通勤圈、 梯次配套的产业圈、便利共享的生活圈。
完善临深地区城市轨道交通的互联互通, 提升对跨区域组团的服务水平,打造1小时通勤网。
似乎暗含了这个意思。